|
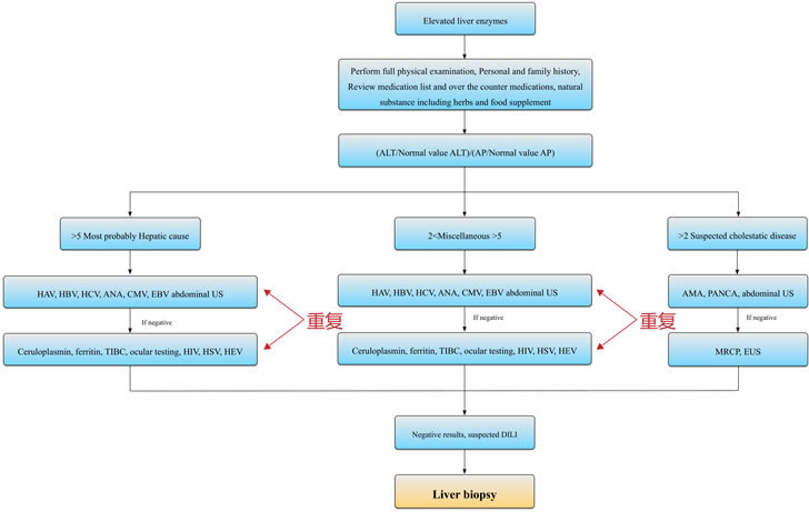
前些日子,我在处理为《Journal of Clinical and Translational Hepatology》(JCTH)杂志处理图片时,遇到一张流程图制作,根据作者的原稿制作的成品图见图1。

图1 根据作者原图所制作的流程图(引自Khoury T et al.,JCTH,2015)
横看竖看,总觉得这张流程图很别扭,但是一时半会也说不清楚毛病究竟在哪儿?仔细分析,发现倒数第三、第四排的第1列和第2列区块重复。即使这样,用于出版亦是可以的,但总觉得不是最佳的选择,因为作者的流程图,区块不算多,但宽度偏长,特别是倒数第三、第四排的第1列和第2列区块本身较长,是导致整个流程图成品偏宽的原因,造成中心区块不突出,布局不协调;此外,从视觉上说,重复的内容显得累赘。
因此,我为作者重新规划了流程图,删除了重复选项,重新制作后的成品流程图见图2,宽度缩小,长宽比例协调,内容精简,条理更加清晰。

图2 经编辑修改后的流程图
作为图形和图像编辑,个人认为不应该按照客户的要求原封不动的进行后期出版加工,而是要在我们力所能力的范围内,利用专业知识为客户分析前期草图的不足,发挥主动编辑职能,充分和客户进行互动交流,精益求精,以其后期作品能充分满足出版的要求,作者在得到我们指导的同时,会让他们更加集中精力处理论文、课题本身的内容,为他们节约大量时间。 |